Datasheet LT3759 (Analog Devices) - 8
| Fabricante | Analog Devices |
| Descripción | Wide Input Voltage Range Boost/SEPIC/Inverting Controller |
| Páginas / Página | 32 / 8 — BLOCK DIAGRAM. Figure 1. LT3759 Block Diagram Working as a SEPIC Converter |
| Formato / tamaño de archivo | PDF / 450 Kb |
| Idioma del documento | Inglés |
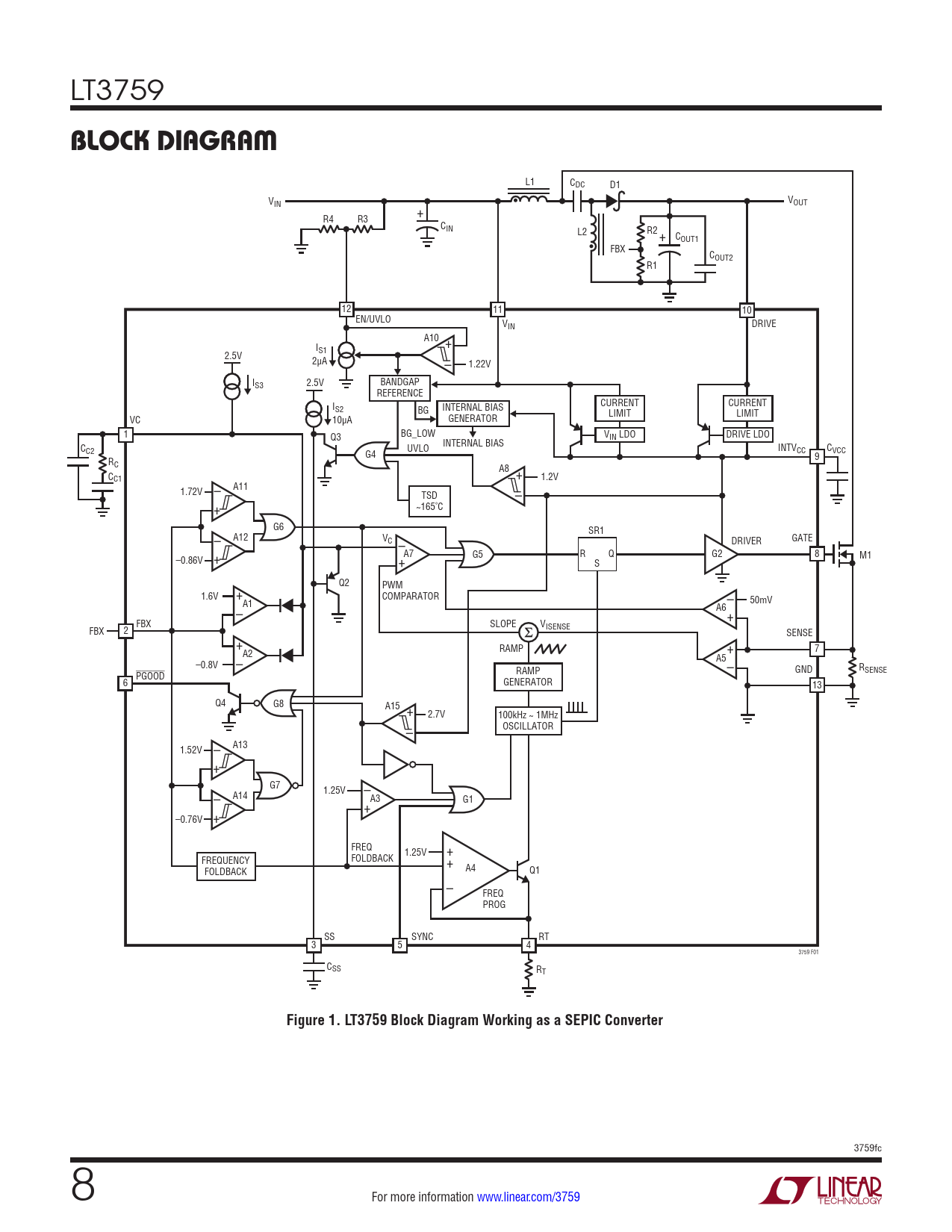
BLOCK DIAGRAM. Figure 1. LT3759 Block Diagram Working as a SEPIC Converter

Línea de modelo para esta hoja de datos
Versión de texto del documento
LT3759
BLOCK DIAGRAM
L1 CDC D1 V • V IN OUT + R4 R3 CIN L2 R2 + COUT1 • FBX COUT2 R1 12 11 10 EN/UVLO VIN DRIVE A10 I + S1 2.5V 2µA – 1.22V I 2.5V BANDGAP S3 REFERENCE I CURRENT CURRENT S2 INTERNAL BIAS BG LIMIT LIMIT VC 10µA GENERATOR 1 Q3 BG_LOW VIN LDO DRIVE LDO C INTERNAL BIAS C2 UVLO INTVCC CVCC G4 9 RC A8 CC1 + 1.2V 1.72V – A11 TSD – ~165˚C + G6 SR1 A12 VC – – DRIVER GATE A7 G5 R Q G2 8 + M1 –0.86V + S Q2 PWM 1.6V + COMPARATOR A1 – 50mV – A6 + FBX SLOPE VISENSE FBX 2 SENSE + RAMP + 7 A2 A5 –0.8V – – R RAMP GND SENSE PGOOD 6 GENERATOR 13 Q4 G8 A15 + 2.7V 100kHz ~ 1MHz OSCILLATOR – 1.52V – A13 + G7 – 1.25V – A14 +A3 G1 –0.76V + FREQ 1.25V + FREQUENCY FOLDBACK + FOLDBACK A4 Q1 – FREQ PROG SS SYNC RT 3 5 4 3759 F01 CSS RT
Figure 1. LT3759 Block Diagram Working as a SEPIC Converter
3759fc 8 For more information www.linear.com/3759 Document Outline Features Applications Description Typical Application Absolute Maximum Ratings Pin Configuration Order Information Electrical Characteristics Typical Performance Characteristics Pin Functions Block Diagram Applications Information Typical Applications Package Description Revision History Related Parts