Datasheet LTC3121 (Analog Devices) - 8

FabricanteAnalog Devices
Descripción15V, 1.5A Synchronous Step-Up DC/DC Converter with Output Disconnect
Páginas / Página26 / 8 — block DiagraM
Formato / tamaño de archivoPDF / 973 Kb
Idioma del documentoInglés

block DiagraM

block DiagraM

Línea de modelo para esta hoja de datos

Versión de texto del documento

LTC3121
block DiagraM
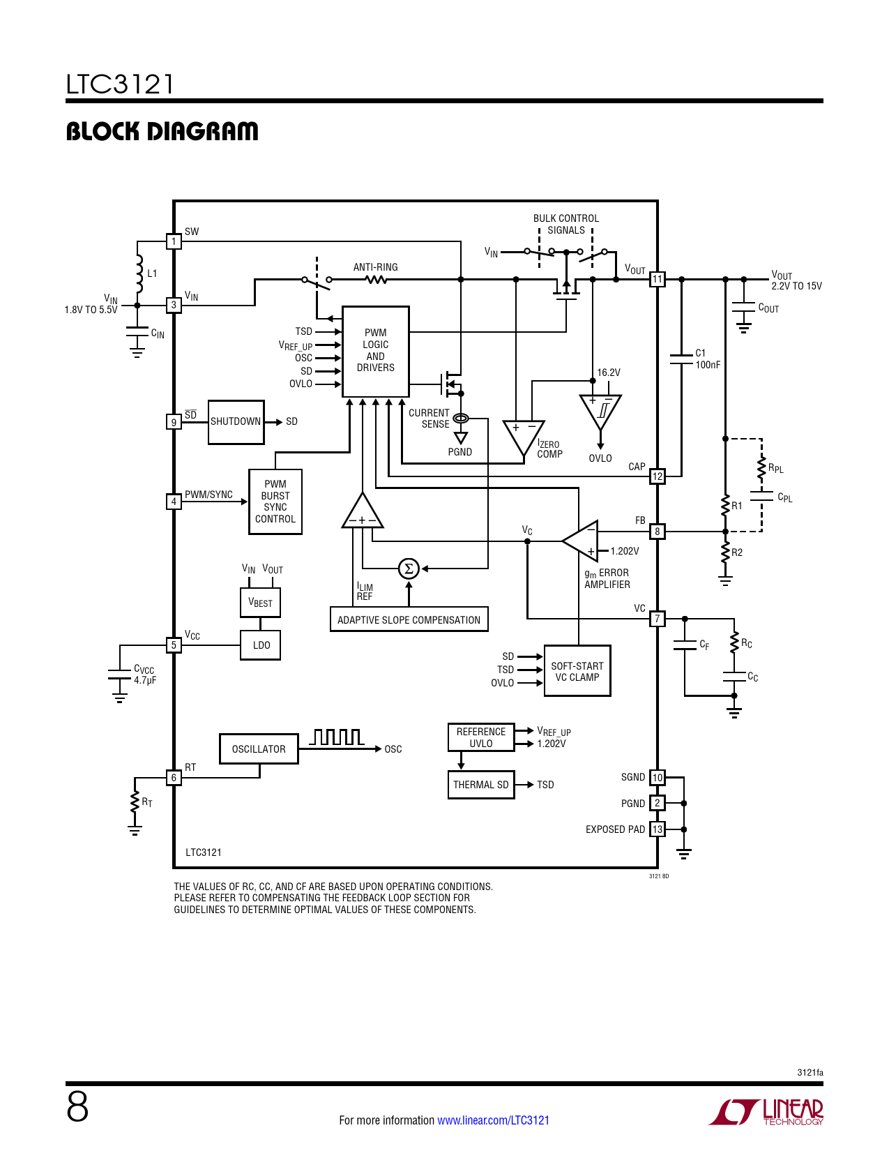
BULK CONTROL SW SIGNALS 1 VIN ANTI-RING L1 VOUT 11 VOUT 2.2V TO 15V V V IN IN 3 1.8V TO 5.5V COUT C TSD IN PWM VREF_UP LOGIC OSC AND C1 DRIVERS 100nF SD 16.2V OVLO + – SD CURRENT 9 SHUTDOWN SD SENSE + – IZERO PGND COMP OVLO CAP R 12 PL PWM PWM/SYNC BURST 4 CPL SYNC R1 CONTROL – + – FB VC – 8 + 1.202V R2 VIN VOUT gm ERROR ILIM AMPLIFIER REF VBEST VC ADAPTIVE SLOPE COMPENSATION 7 VCC 5 LDO C R F C SD C SOFT-START VCC TSD 4.7µF VC CLAMP C OVLO C REFERENCE VREF_UP OSCILLATOR OSC UVLO 1.202V RT 6 SGND 10 THERMAL SD TSD RT PGND 2 EXPOSED PAD 13 LTC3121 3121 BD THE VALUES OF RC, CC, AND CF ARE BASED UPON OPERATING CONDITIONS. PLEASE REFER TO COMPENSATING THE FEEDBACK LOOP SECTION FOR GUIDELINES TO DETERMINE OPTIMAL VALUES OF THESE COMPONENTS. 3121fa 8 For more information www.linear.com/LTC3121 Document Outline Features Applications Description Typical Application Absolute Maximum Ratings Pin Configuration Order Information Electrical Characteristics Typical Performance Characteristics Pin Functions Block Diagram Operation Package Description Typical Application Related Parts Features Applications Typical Application Description Absolute Maximum Ratings Order Information Pin Configuration Electrical Characteristics Typical Performance Characteristics Pin Functions Block Diagram Operation Low Voltage Operation Low Noise Fixed Frequency Operation Burst Mode Operation Applications Information PCB Layout Guidelines Schottky Diode Component Selection Operating Frequency Selection Typical Applications Package Description Revision History Typical Application Related Parts