Datasheet LTC3402 (Analog Devices) - 7
| Fabricante | Analog Devices |
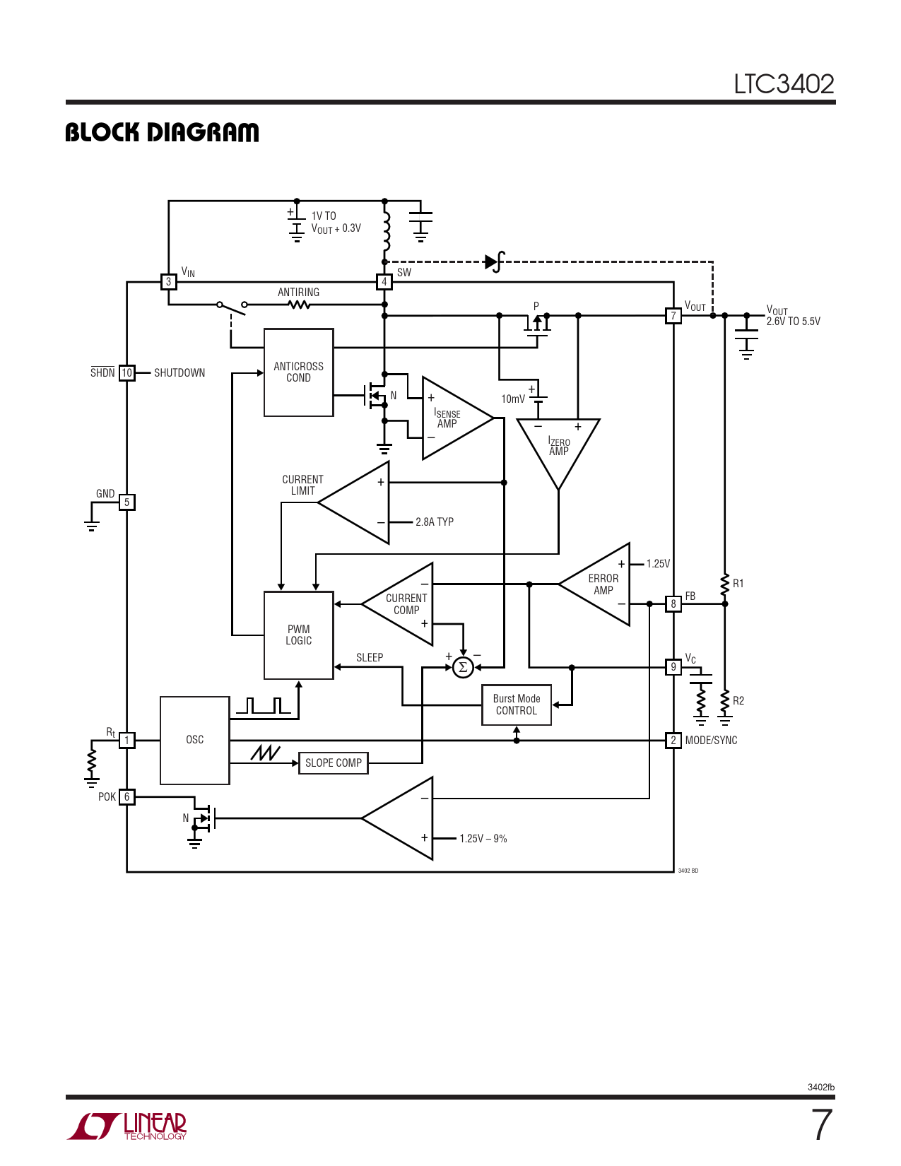
| Descripción | 2A, 3MHz Micropower Synchronous Boost Converter |
| Páginas / Página | 16 / 7 — BLOCK DIAGRA |
| Formato / tamaño de archivo | PDF / 235 Kb |
| Idioma del documento | Inglés |
BLOCK DIAGRA

Línea de modelo para esta hoja de datos
Versión de texto del documento
LTC3402
W BLOCK DIAGRA
+ 1V TO VOUT + 0.3V VIN SW 3 4 ANTIRING P VOUT VOUT 7 2.6V TO 5.5V ANTICROSS SHDN 10 SHUTDOWN COND + N + 10mV ISENSE AMP – + – IZERO AMP + CURRENT LIMIT GND 5 – 2.8A TYP + 1.25V – ERROR R1 AMP CURRENT – FB 8 COMP + PWM LOGIC SLEEP + – Σ VC 9 Burst Mode R2 CONTROL Rt 1 OSC 2 MODE/SYNC SLOPE COMP – POK 6 N + 1.25V – 9% 3402 BD 3402fb 7