Datasheet LTC3809 (Analog Devices) - 7
| Fabricante | Analog Devices |
| Descripción | No RSENSE , Low EMI, Synchronous DC/DC Controller |
| Páginas / Página | 24 / 7 — FUNCTIONAL DIAGRAM |
| Formato / tamaño de archivo | PDF / 298 Kb |
| Idioma del documento | Inglés |
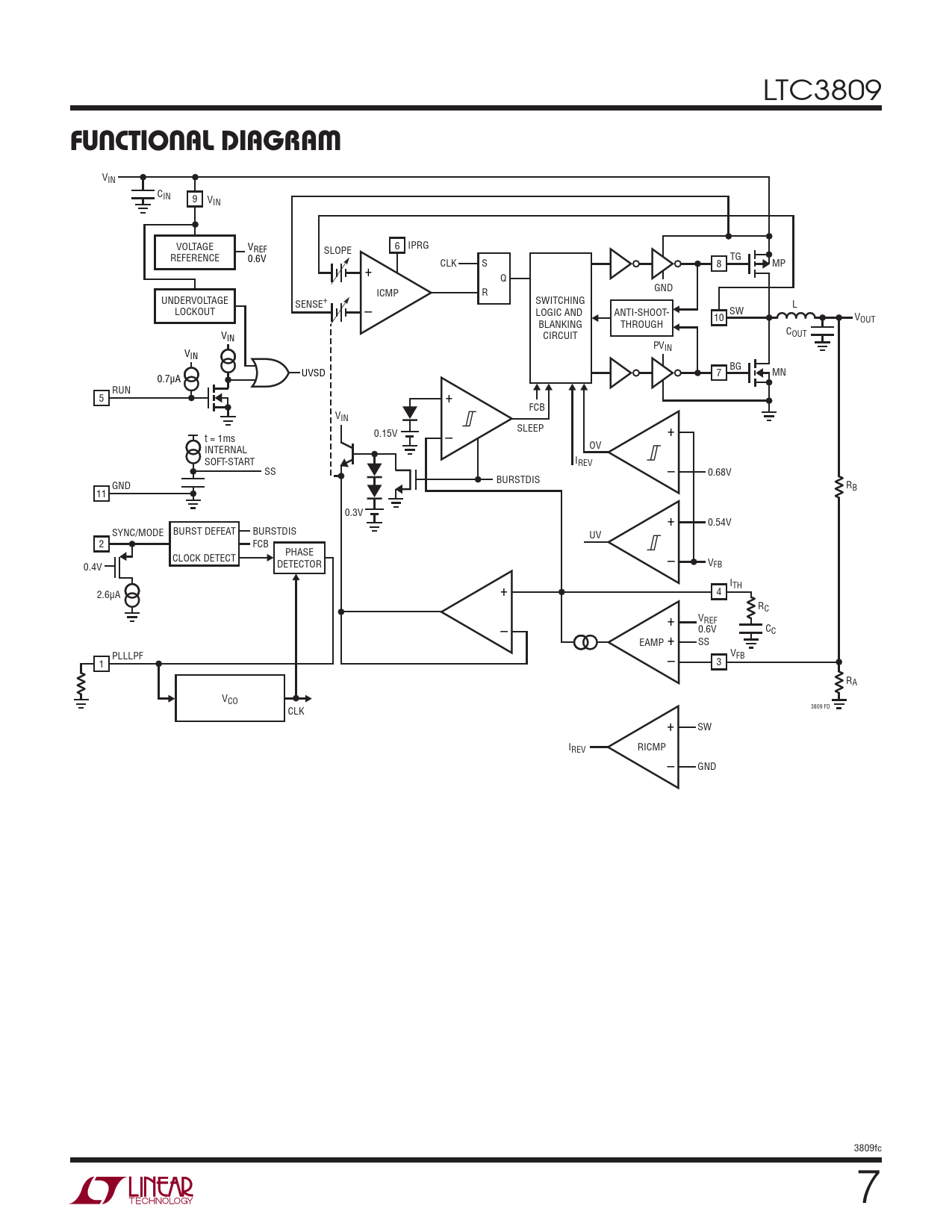
FUNCTIONAL DIAGRAM

Línea de modelo para esta hoja de datos
Versión de texto del documento
LTC3809
FUNCTIONAL DIAGRAM
VIN CIN 9 VIN VOLTAGE V 6 IPRG REF SLOPE REFERENCE TG 0.6V CLK S 8 MP + Q GND ICMP R UNDERVOLTAGE SENSE+ SWITCHING L LOCKOUT – LOGIC AND ANTI-SHOOT- SW 10 V BLANKING THROUGH OUT COUT VIN CIRCUIT PVIN VIN BG UVSD 7 MN 0.7μA RUN 5 + FCB VIN SLEEP 0.15V + t = 1ms – OV INTERNAL SOFT-START IREV SS – 0.68V BURSTDIS GND RB 11 0.3V + 0.54V SYNC/MODE BURST DEFEAT BURSTDIS UV 2 FCB PHASE CLOCK DETECT DETECTOR – VFB 0.4V I 2.6μA + TH 4 RC VREF + – 0.6V CC EAMP + SS V PLLLPF FB 1 – 3 RA VCO 3809 FD CLK + SW I RICMP REV – GND 3809fc 7