Datasheet LT8364 (Analog Devices) - 8
| Fabricante | Analog Devices |
| Descripción | Low IQ Boost/SEPIC/Inverting Converter with 4A, 60V Switch |
| Páginas / Página | 30 / 8 — BLOCK DIAGRAM |
| Formato / tamaño de archivo | PDF / 2.5 Mb |
| Idioma del documento | Inglés |
BLOCK DIAGRAM

Línea de modelo para esta hoja de datos
Versión de texto del documento
LT8364
BLOCK DIAGRAM
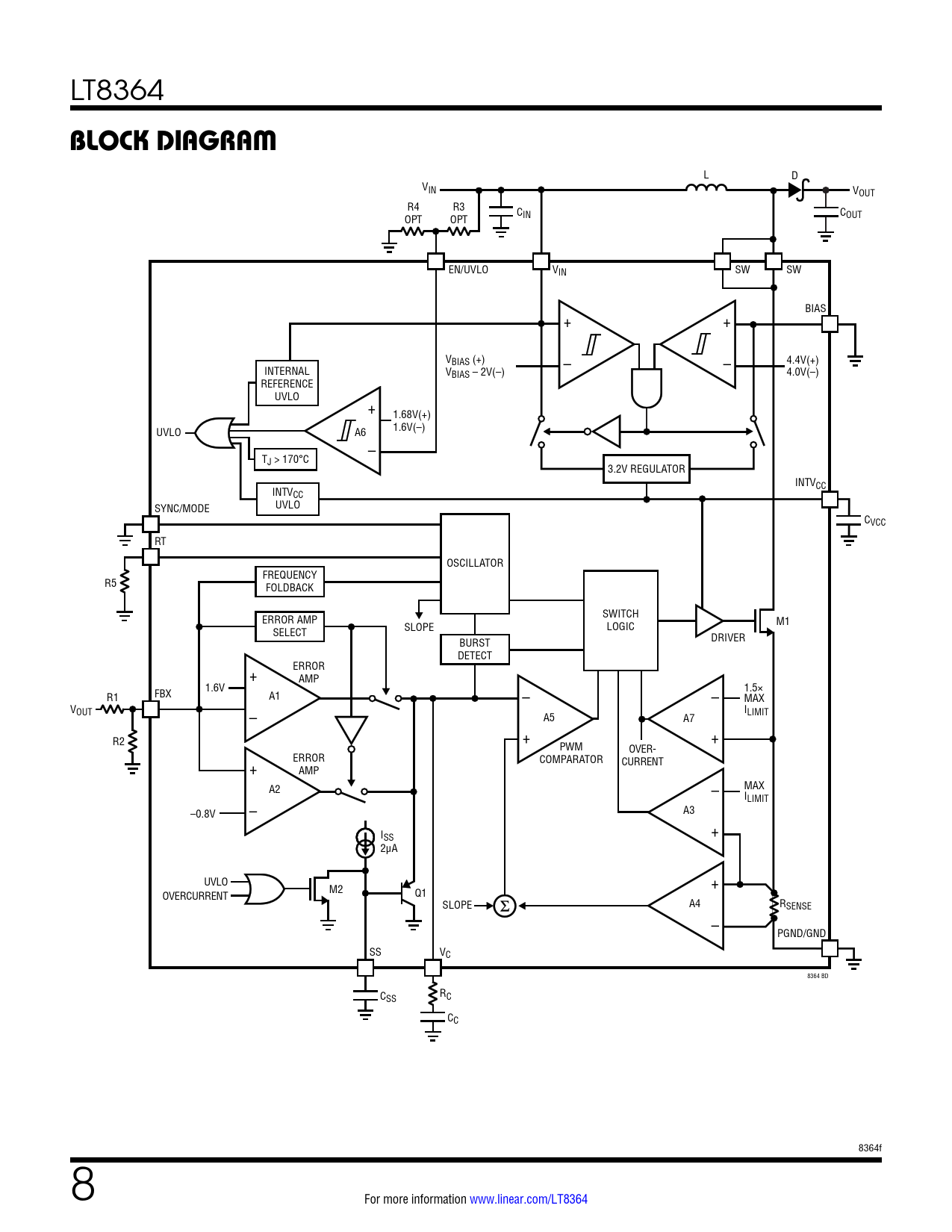
L D VIN VOUT R4 R3 C C OPT IN OPT OUT EN/UVLO VIN SW SW BIAS + + VBIAS (+) – – 4.4V(+) INTERNAL VBIAS – 2V(–) 4.0V(–) REFERENCE UVLO + 1.68V(+) UVLO A6 1.6V(–) – TJ > 170°C 3.2V REGULATOR INTV INTV CC CC UVLO SYNC/MODE CVCC RT OSCILLATOR FREQUENCY R5 FOLDBACK ERROR AMP SWITCH M1 SELECT SLOPE LOGIC BURST DRIVER DETECT + ERROR AMP 1.6V – – FBX 1.5× R1 A1 MAX VOUT I A5 A7 – LIMIT + + R2 PWM OVER- ERROR + COMPARATOR CURRENT AMP – A2 MAX ILIMIT –0.8V – A3 + ISS 2μA UVLO + M2 OVERCURRENT Q1 SLOPE A4 RSENSE – PGND/GND SS VC 8364 BD CSS RC CC 8364f 8 For more information www.linear.com/LT8364 Document Outline FEATURES DESCRIPTION APPLICATIONS TYPICAL APPLICATION ABSOLUTE MAXIMUM RATINGS PIN CONFIGURATION ORDER INFORMATION ELECTRICAL CHARACTERISTICS TYPICAL PERFORMANCE CHARACTERISTICS PIN FUNCTIONS BLOCK DIAGRAM OPERATION APPLICATIONS INFORMATION TYPICAL APPLICATIONS PACKAGE DESCRIPTION TYPICAL APPLICATION RELATED PARTS