Datasheet LT8315 (Analog Devices) - 8

FabricanteAnalog Devices
Descripción560VIN Micropower No-Opto Isolated Flyback Converter with 630V/300mA Switch
Páginas / Página24 / 8 — BLOCK DIAGRAM
Formato / tamaño de archivoPDF / 1.6 Mb
Idioma del documentoInglés

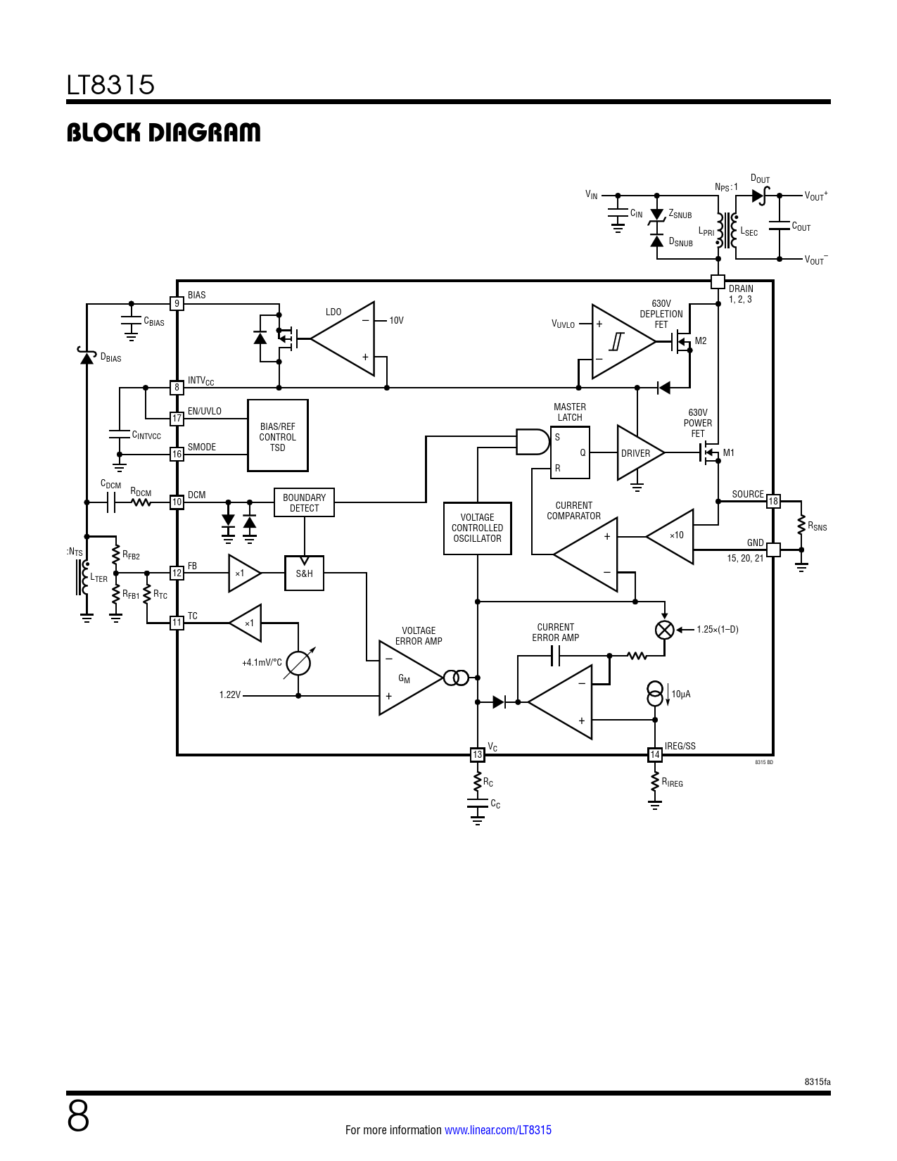
BLOCK DIAGRAM

BLOCK DIAGRAM

Línea de modelo para esta hoja de datos

Versión de texto del documento

LT8315
BLOCK DIAGRAM
DOUT NPS:1 VIN V + OUT CIN ZSNUB • L C PRI LSEC OUT DSNUB • V – OUT DRAIN BIAS 9 630V 1, 2, 3 LDO DEPLETION CBIAS – 10V VUVLO + FET M2 DBIAS + – INTVCC 8 EN/UVLO MASTER 630V 17 LATCH BIAS/REF POWER CINTVCC CONTROL S FET SMODE TSD 16 Q DRIVER M1 R CDCM RDCM DCM SOURCE 10 BOUNDARY 18 DETECT CURRENT VOLTAGE COMPARATOR CONTROLLED RSNS OSCILLATOR + ×10 GND :NTS RFB2 • 15, 20, 21 FB 12 ×1 S&H L – TER RFB1 RTC TC 11 ×1 VOLTAGE CURRENT 1.25×(1–D) ERROR AMP ERROR AMP +4.1mV/°C – GM – 1.22V + 10µA + VC IREG/SS 13 14 8315 BD RC RIREG CC 8315fa 8 For more information www.linear.com/LT8315 Document Outline FEATURES APPLICATIONS DESCRIPTION TYPICAL APPLICATION ABSOLUTE MAXIMUM RATINGS PIN CONFIGURATION ORDER INFORMATION ELECTRICAL CHARACTERISTICS TYPICAL PERFORMANCE CHARACTERISTICS PIN FUNCTIONS BLOCK DIAGRAM OPERATION APPLICATIONS INFORMATION PACKAGE DESCRIPTION REVISION HISTORY TYPICAL APPLICATION RELATED PARTS