Datasheet LTC3873 (Analog Devices) - 6

FabricanteAnalog Devices
DescripciónNo RSENSE  Constant Frequency Current Mode Boost/Flyback/SEPIC DC/DC Controller
Páginas / Página18 / 6 — FUNCTIONAL DIAGRAM
Formato / tamaño de archivoPDF / 267 Kb
Idioma del documentoInglés

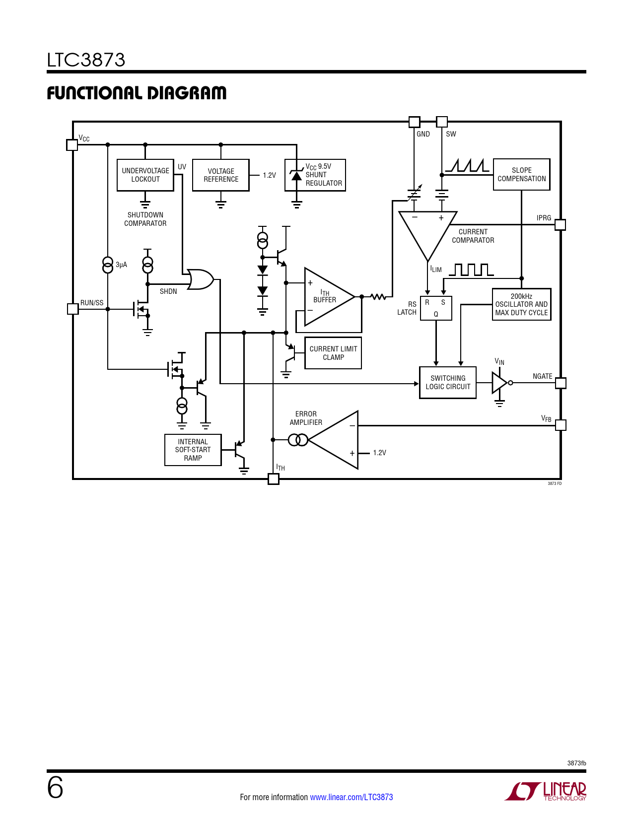
FUNCTIONAL DIAGRAM

FUNCTIONAL DIAGRAM

Línea de modelo para esta hoja de datos

Versión de texto del documento

LTC3873
FUNCTIONAL DIAGRAM
V GND SW CC UV V UNDERVOLTAGE VOLTAGE CC 9.5V SLOPE SHUNT LOCKOUT REFERENCE 1.2V COMPENSATION REGULATOR SHUTDOWN – + IPRG COMPARATOR CURRENT COMPARATOR 3µA ILIM + SHDN ITH 200kHz RUN/SS BUFFER R S RS OSCILLATOR AND – LATCH Q MAX DUTY CYCLE CURRENT LIMIT CLAMP VIN NGATE SWITCHING LOGIC CIRCUIT ERROR V – FB AMPLIFIER INTERNAL SOFT-START + 1.2V RAMP ITH 3873 FD 3873fb 6 For more information www.linear.com/LTC3873