Datasheet LTC3890-3 (Analog Devices) - 10

FabricanteAnalog Devices
Descripción60V Low IQ, Dual, 2-Phase Synchronous Step-Down DC/DC Controller
Páginas / Página40 / 10 — FuncTional DiagraM
Formato / tamaño de archivoPDF / 1.3 Mb
Idioma del documentoInglés

FuncTional DiagraM

FuncTional DiagraM

Línea de modelo para esta hoja de datos

Versión de texto del documento

LTC3890-3
FuncTional DiagraM
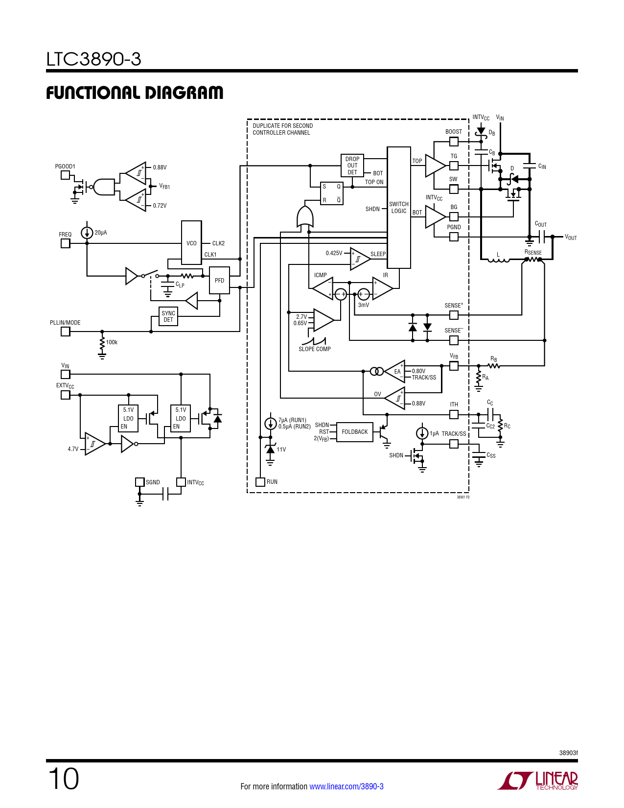
INTVCC VIN DUPLICATE FOR SECOND CONTROLLER CHANNEL BOOST DB C TG B DROP TOP PGOOD1 + OUT C 0.88V IN D DET BOT – SW TOP ON VFB1 S Q + INTV R Q CC – 0.72V SWITCH BG SHDN LOGIC BOT C PGND OUT FREQ 20µA VOUT VCO CLK2 + R CLK1 0.425V SENSE SLEEP L – ICMP IR – PFD + CLP + – – + + – 3mV SENSE+ SYNC 2.7V PLLIN/MODE DET 0.65V SENSE– 100k SLOPE COMP VFB + RB VIN EA – 0.80V TRACK/SS RA EXTVCC + OV – 0.88V C ITH C 5.1V 5.1V LDO LDO 7µA (RUN1) SHDN EN EN 0.5µA (RUN2) CC2 RC RST FOLDBACK + 1µA TRACK/SS 2(VFB) – 4.7V 11V SHDN CSS SGND INTVCC RUN 38901 FD 38903f 10 For more information www.linear.com/3890-3 Document Outline Features Description Applications Typical Application Absolute Maximum Ratings Typical Performance Characteristics Operation Package Description Typical Application