Datasheet LTC3646, LTC3646-1 (Analog Devices) - 8

FabricanteAnalog Devices
Descripción40V, 1A Synchronous Step-Down Converter
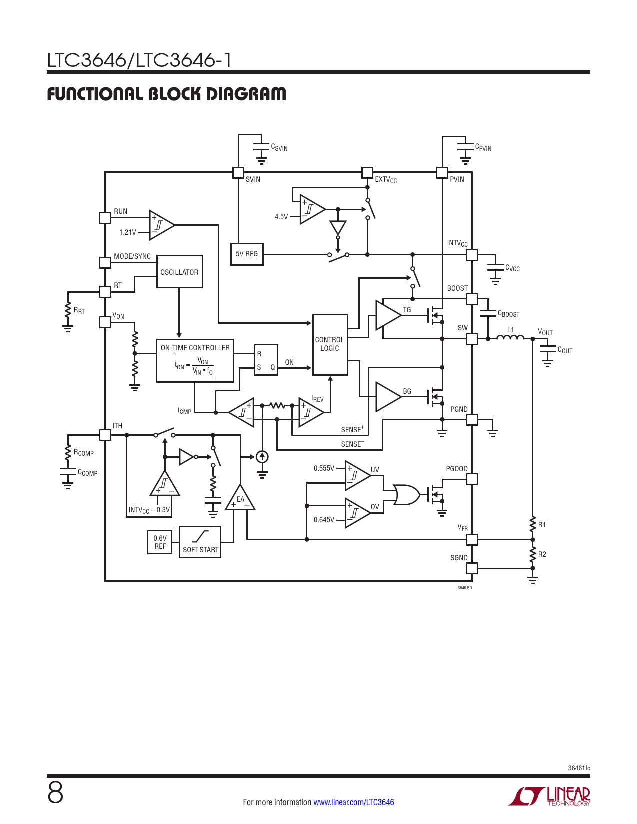
Páginas / Página28 / 8 — FUNCTIONAL BLOCK DIAGRAM
Formato / tamaño de archivoPDF / 596 Kb
Idioma del documentoInglés

FUNCTIONAL BLOCK DIAGRAM

FUNCTIONAL BLOCK DIAGRAM

Línea de modelo para esta hoja de datos

Versión de texto del documento

LTC3646/LTC3646-1
FUNCTIONAL BLOCK DIAGRAM
CSVIN CPVIN SVIN EXTVCC PVIN + RUN + 4.5V – 1.21V – INTVCC 5V REG MODE/SYNC C OSCILLATOR VCC RT BOOST RRT TG V C ON BOOST SW L1 VOUT CONTROL ON-TIME CONTROLLER LOGIC C R OUT VON ON tON = S Q V IN • fO BG + + IREV I PGND CMP – – ITH SENSE+ SENSE– RCOMP 0.555V + UV C PGOOD COMP – + – +EA + INTV – OV CC – 0.3V 0.645V – V R1 FB 0.6V REF SOFT-START SGND R2 3646 BD 36461fc 8 For more information www.linear.com/LTC3646 Document Outline Features Applications Description Typical Application Absolute Maximum Ratings Pin Configuration Order Information Electrical Characteristics Typical Performance Characteristics Pin Functions Functional Block Diagram Operation Applications Information Typical Applications Typical Application Related Parts