Datasheet LT3502, LT3502A (Analog Devices) - 8

FabricanteAnalog Devices
Descripción1.1MHz/2.2MHz, 500mA Step-Down Regulators in 2mm × 2mm DFN and MS10
Páginas / Página24 / 8 — block DiagraM
Formato / tamaño de archivoPDF / 466 Kb
Idioma del documentoInglés

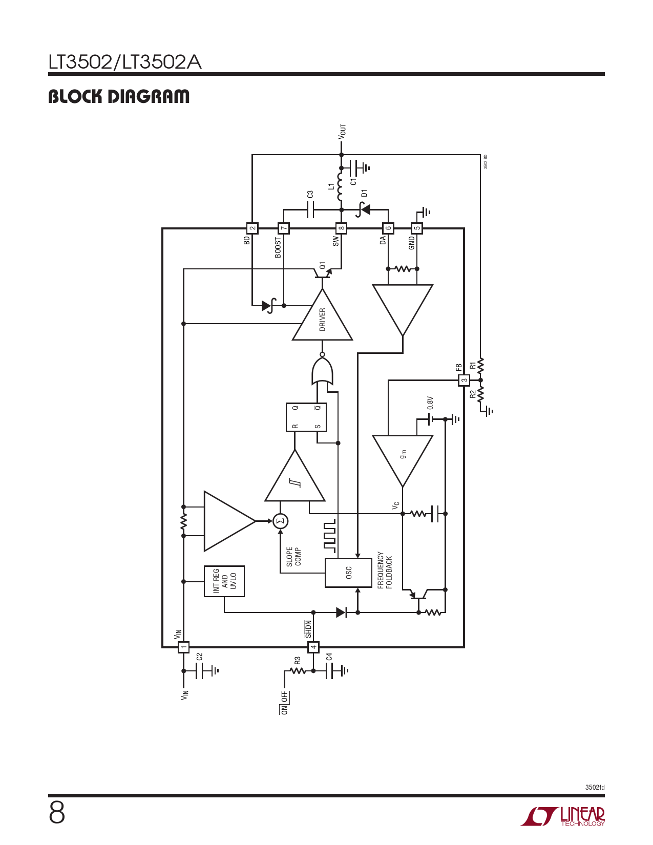
block DiagraM

block DiagraM

Línea de modelo para esta hoja de datos

Versión de texto del documento

LT3502/LT3502A
block DiagraM
V OUT 3502 BD C1 L1 C3 D1 2 7 8 6 5 BD SW DA GND BOOST Q1 DRIVER FB R1 3 R2 Q Q 0.8V R S g m V C ∑ SLOPE COMP OSC AND UVLO FREQUENCY FOLDBACK INT REG V IN SHDN 1 4 C2 C4 R3 V IN ON OFF 3502fd 8 Document Outline Features Applications Description Typical Application Absolute Maximum Ratings Pin Configuration Order Information Electrical Characteristics Typical Performance Characteristics Pin Functions Block Diagram Operation Applications Information Typical Applications Package Description Typical Application Related Parts