Datasheet LT8316 (Analog Devices) - 8
| Fabricante | Analog Devices |
| Descripción | 600VIN Micropower No-Opto Isolated Flyback Controller |
| Páginas / Página | 26 / 8 — BLOCK DIAGRAM |
| Formato / tamaño de archivo | PDF / 1.5 Mb |
| Idioma del documento | Inglés |
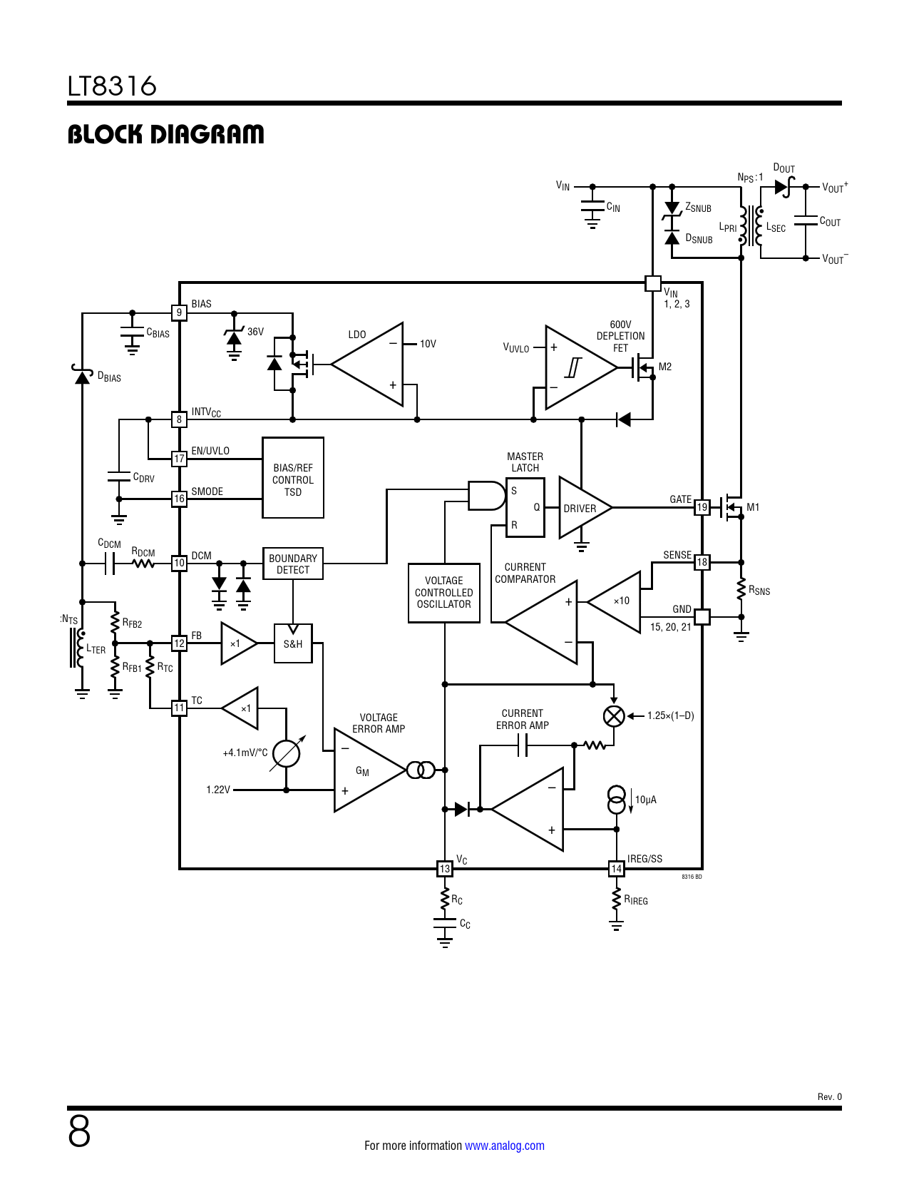
BLOCK DIAGRAM

Línea de modelo para esta hoja de datos
Versión de texto del documento
LT8316
BLOCK DIAGRAM
DOUT NPS:1 VIN V + OUT CIN ZSNUB • L C PRI LSEC OUT DSNUB • V – OUT VIN BIAS 1, 2, 3 9 600V CBIAS 36V LDO – DEPLETION 10V VUVLO + FET M2 DBIAS + – INTVCC 8 EN/UVLO 17 MASTER BIAS/REF LATCH CDRV CONTROL SMODE TSD S 16 GATE Q DRIVER 19 M1 R CDCM RDCM DCM SENSE 10 BOUNDARY 18 DETECT CURRENT VOLTAGE COMPARATOR CONTROLLED RSNS OSCILLATOR + ×10 GND :NTS RFB2 • 15, 20, 21 FB 12 ×1 S&H L – TER RFB1 RTC TC 11 ×1 VOLTAGE CURRENT 1.25×(1–D) ERROR AMP ERROR AMP +4.1mV/°C – GM 1.22V + – 10µA + VC IREG/SS 13 14 8316 BD RC RIREG CC Rev. 0 8 For more information www.analog.com Document Outline Features Applications Typical Application Description Absolute Maximum Ratings Order Information Pin Configuration Electrical Characteristics Typical Performance Characteristics Pin Functions Block Diagram Operation Applications Information Package Description Typical Application Related Parts