Datasheet LT3758, LT3758A (Analog Devices) - 9
| Fabricante | Analog Devices |
| Descripción | High Input Voltage, Boost, Flyback, SEPIC and Inverting Controller |
| Páginas / Página | 38 / 9 — BLOCK DIAGRAM. Figure 1. LT3758 Block Diagram Working as a SEPIC Converter |
| Revisión | F |
| Formato / tamaño de archivo | PDF / 1.4 Mb |
| Idioma del documento | Inglés |
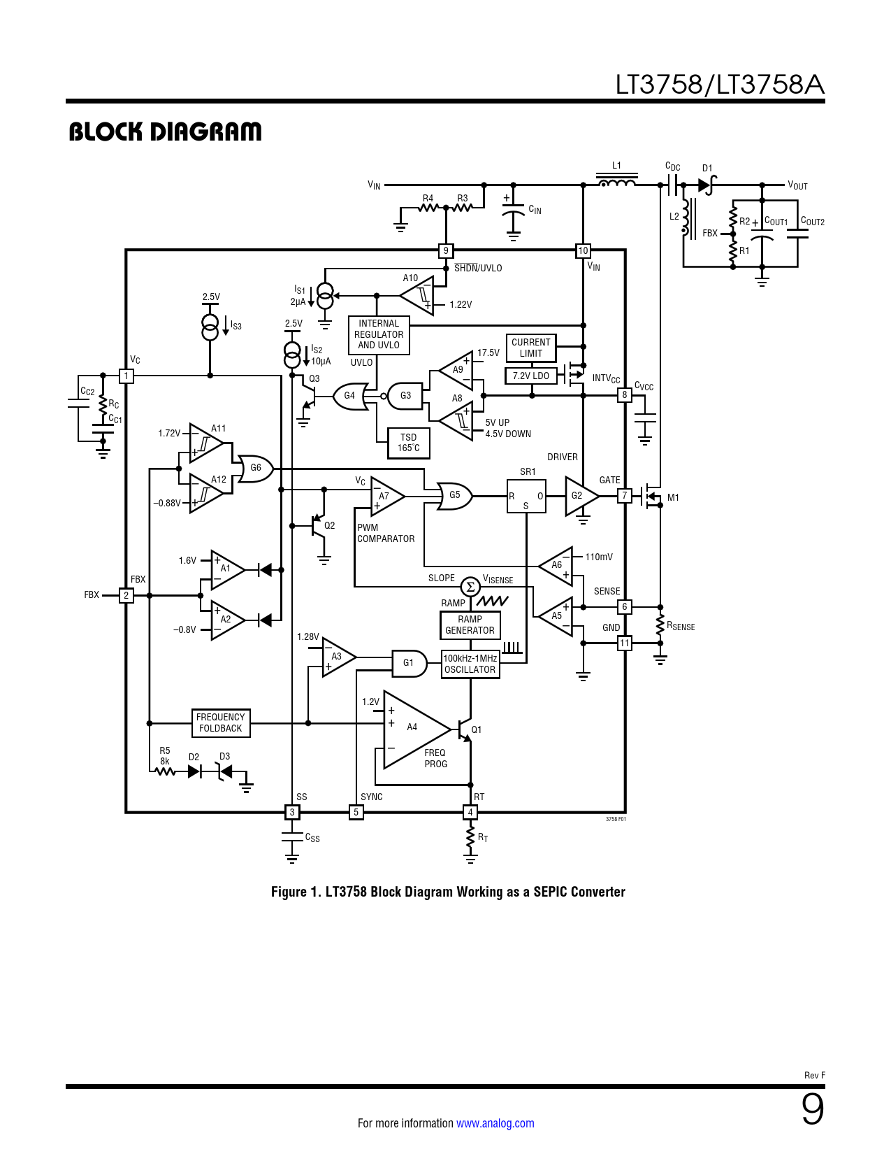
BLOCK DIAGRAM. Figure 1. LT3758 Block Diagram Working as a SEPIC Converter

Línea de modelo para esta hoja de datos
Versión de texto del documento
LT3758/LT3758A
BLOCK DIAGRAM
L1 CDC D1 VIN • VOUT R4 R3 + CIN L2 R2 C + OUT1 COUT2 • FBX 9 10 R1 V SHDN/UVLO IN A10 I – S1 2.5V 2µA + 1.22V I 2.5V INTERNAL S3 REGULATOR AND UVLO I CURRENT S2 17.5V LIMIT VC 10µA UVLO + 1 A9 Q3 7.2V LDO INTV – CC CVCC CC2 G4 G3 8 A8 RC + CC1 5V UP 1.72V A11 – – TSD 4.5V DOWN 165˚C + DRIVER G6 SR1 A12 VC – GATE – A7 G5 R O G2 7 + M1 –0.88V + S Q2 PWM COMPARATOR – 110mV 1.6V +A1 A6 FBX – SLOPE V + ISENSE SENSE FBX 2 + RAMP + 6 A2 RAMP A5 – R –0.8V GND SENSE – GENERATOR 1.28V – 11 +A3 100kHz-1MHz G1 OSCILLATOR 1.2V + FREQUENCY + FOLDBACK A4 Q1 R5 – FREQ D2 8k D3 PROG SS SYNC RT 3 5 4 3758 F01 CSS RT
Figure 1. LT3758 Block Diagram Working as a SEPIC Converter
Rev F For more information www.analog.com 9 Document Outline Features Applications Description Typical Application Absolute Maximum Ratings Pin Configuration Order Information Electrical Characteristics Typical Performance Characteristics Pin Functions Block Diagram Applications Information Typical Applications Package Description Revision History Typical Applications Related Parts Typical Applications Features Applications Typical Application Description Absolute Maximum Ratings Pin Configuration Order Information Electrical Characteristics Typical Performance Characteristics Pin Functions Block Diagram Applications Information Typical Applications Package Description Revision History Typical Application Related Parts