Datasheet RN4678 (Microchip) - 12
| Fabricante | Microchip |
| Descripción | Bluetooth Dual Mode Module |
| Páginas / Página | 35 / 12 — 2.10. Reference Circuit. FIGURE 2-9:. RN4678 REFERENCE CIRCUIT. RN4. 678 |
| Formato / tamaño de archivo | PDF / 1.3 Mb |
| Idioma del documento | Inglés |
2.10. Reference Circuit. FIGURE 2-9:. RN4678 REFERENCE CIRCUIT. RN4. 678

Línea de modelo para esta hoja de datos
Versión de texto del documento
link to page 12 2016-2
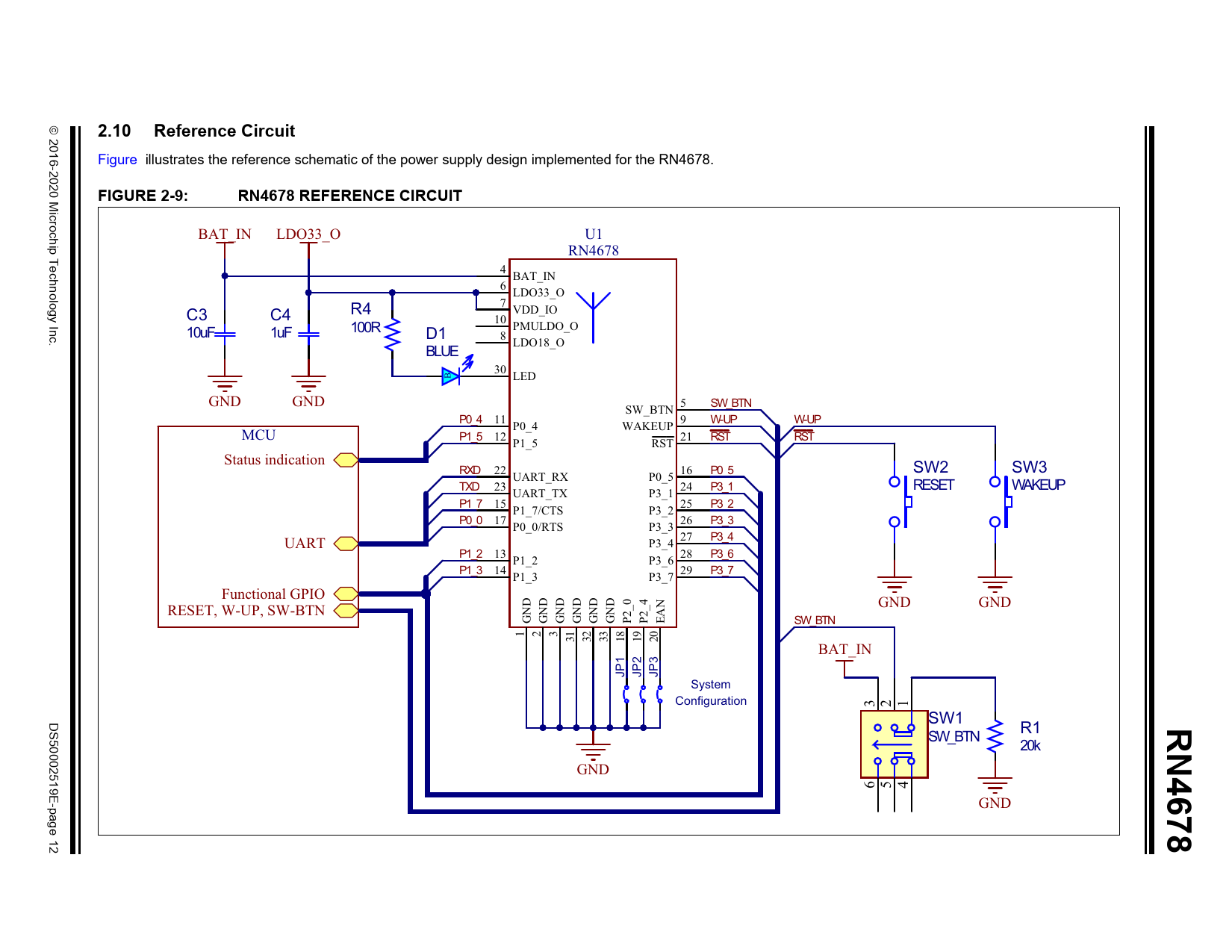
2.10 Reference Circuit
Figure illustrates the reference schematic of the power supply design implemented for the RN4678. 020 M
FIGURE 2-9: RN4678 REFERENCE CIRCUIT
icrochip BAT_IN LDO33_O U1 T RN4678 e chnology 4 BAT_IN 6 LDO33_O 7 R4 VDD_IO I C3 C4 n 10 c 100R PMULDO_O . 10uF 1uF D1 8 LDO18_O BLUE 30 B LED GND GND 5 SW_BTN SW_BTN P0_4 11 9 W-UP W-UP P0_4 WAKEUP MCU P1_5 12 21 RST RST P1_5 RST Status indication RXD 22 16 P0_5 SW2 SW3 UART_RX P0_5 TXD 23 24 P3_1 RESET WAKEUP UART_TX P3_1 P1_7 15 25 P3_2 P1_7/CTS P3_2 P0_0 17 26 P3_3 P0_0/RTS P3_3 27 P3_4 UART P3_4 P1_2 13 28 P3_6 P1_2 P3_6 P1_3 14 29 P3_7 P1_3 P3_7 Functional GPIO D D D D D D _0 N _4 GND GND RESET, W-UP, SW-BTN GN GN GN GN GN GN P2 P2 EA SW_BTN 1 2 3 31 32 33 18 19 20 BAT_IN 1 2 3 JP JP JP System Configuration 3 2 1 DS SW1 R1
RN4
50002519E SW_BTN 20k GND 6 5 4
678
-page GND 12 Document Outline RN4678 Features RF/Analog Data Throughput Operating Conditions MAC/Baseband/Higher Layer Features Applications Description Table of Contents Most Current Data Sheet Errata Customer Notification System 1.0 Device Overview FIGURE 1-1: RN4678 Internal Block Diagram TABLE 1-1: PIN Description FIGURE 1-2: RN4678 PIN DIAGRAM 2.0 Application Information 2.1 Module Configuration 2.2 Flow Control 2.3 Control and Indication I/O Pins 2.4 Power Tree FIGURE 2-1: Power Tree Diagram 2.5 Software Button (SW_BTN) FIGURE 2-2: SW_BTN TIME (HIGH) AT APP MODE(1,2) FIGURE 2-3: SW_BTN TIME (LOW) AT ACCESS STATES(1) FIGURE 2-4: SW_BTN TIME (LOW) AT LINK STATES(1,2) 2.6 WAKE-UP FIGURE 2-5: WAKE-UP TIME(1) 2.7 External Reset FIGURE 2-6: TIMING WAVEFORMS ON RESET (1,2) 2.8 LED Driver FIGURE 2-7: LED Driver 2.9 Host MCU Interface over UART FIGURE 2-8: Power and MCU Interface Example for Rn4678 2.10 Reference Circuit FIGURE 2-9: RN4678 Reference Circuit 3.0 Electrical Characteristics Absolute Maximum Ratings TABLE 3-1: Recommended Operating Conditions TABLE 3-2: 3.3V LDO Electrical Parameters (1,2) TABLE 3-3: PMU LDO(1,2) TABLE 3-4: SAR-ADC AND Battery Voltage Detector TABLE 3-5: Intensity Controllable LED Driver TABLE 3-6: Power Consumption-Classic(1) TABLE 3-7: Power Consumption-Low Energy(1,2) 4.0 Radio Characteristics TABLE 4-1: Transmitter Performance (1,2) TABLE 4-2: Receiver Performance(1) 5.0 Physical Dimensions FIGURE 5-1: RN4678 Module Dimensions FIGURE 5-2: RN4678 Recommended PCB Footprint FIGURE 5-3: RN4678 Host PCB Mounting Suggestion 6.0 Reflow profile FIGURE 6-1: Reflow Profile 7.0 Module Placement FIGURE 7-1: Module Placement Examples TABLE 7-1: Recommended Antenna FIGURE 7-2: Keep Out Area Recommended for Antenna 7.1 RN4678 Ceramic Chip Antenna FIGURE 7-3: RN4678 Antenna Radiation Pattern 8.0 Ordering Information TABLE 8-1: Ordering Information 9.0 Regulatory Approval 9.1 United States 9.2 Canada 9.3 Europe TABLE 9-1: EUROPEAN COMPLIANCE TESTING 9.4 Japan 9.5 Korea 9.6 Taiwan 9.7 China 9.8 Other Regulatory Information Appendix A: Revision History The Microchip WebSite Product Identification System Trademarks Worldwide Sales